|
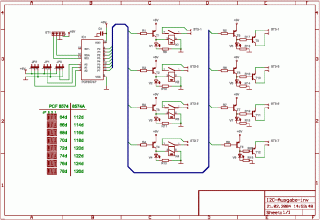
Schaltplan "invertierte Logik":
|
|
 |
|
Stückliste:
| Bauteil |
Bezeichnung |
Anzahl |
| R1 - 8 |
Widerstand 47k |
8 |
| R9 - 16 |
Widerstand 270 |
8 |
| V1 - 8 |
LED grün 3mm |
8 |
| ST1 |
Anschlussklemme 4pol |
1 |
| ST2, ST3 |
Anschlussklemme 8pol |
2 |
| C1 |
Keramik-Kondensator 100 nF |
1 |
| IC1 |
PCF 8574 oder 8574 A + IC-Fassung 16 pol. |
1 |
| JP1 - 3 |
Pfostenleiste 3pol. + Jumper |
3 |
| T1 - 8 |
BC556
Transistor PNP |
8 |
mit Transistorausgang
| R17 - 24 |
Widerstand 4,7 k |
8 |
| T9 - 16 |
BD135Transistor NPN Schaltleistung max. 45V 1,5A
Ptot 8W |
8 |
mit Relaisausgang
| K1 - 8 |
Reed-Relais 5V mit Diode Schaltleistung 200V AC 15W |
8 |
 |
Bausätze können Sie günstig in unserem Onlineshop in der Rubrik I2C-Komponenten bestellen. |
|
Copyright © www.horter.de All rights reserved.