Übersicht SPS-Zubehör
Schnellbefestigungen für Leiterplatten
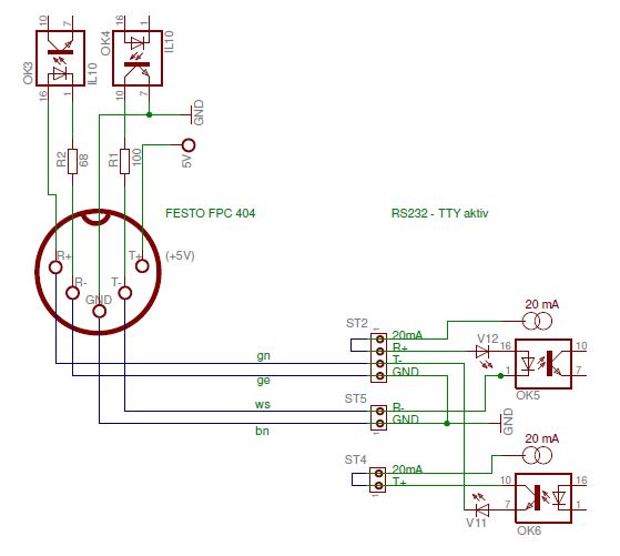
SPS-Zubehör Serieller WandlerV24 - TTY
I2C-Bus Komponenten
Zur Programmierung der FESTO FPC 404 kann die Diagnoseschnittstelle verwendet werden.
Copyright © www.horter.de All rights reserved.